近日,日照市规划局组织编制了《日照市公共交通专项规划》,并公告公示。其中,规划三条轨道线路,中运量规划5条线路,规划BRT专用道, 规划停保场16处,重要交通枢纽28个,首末站36个……

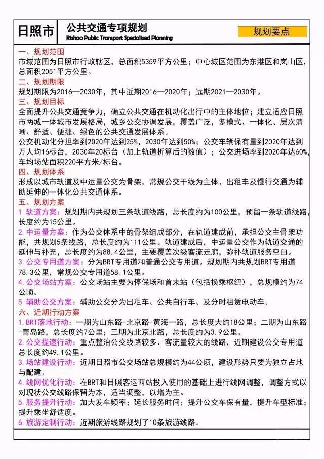
规划方案轨道规划:规划期内共规划三条轨道线路,总长度约为100公里,预留一条轨道线路,长度约为15公里。
中运量规划: 作为公交体系中的骨架组成部分,在轨道建成前,承担公交主骨架功能,共规划5条线路,总长度约为111公里。轨道建成后,中运量公交作为轨道交通的延伸与补充,总长度约为88.4公里,主要覆盖次级客流走廊,弥补轨道服务空白。
公交专用道: 分为BRT专用道和普通公交专用道。规划期内共规划BRT专用道78.3公里,常规公交专用道58.1公里。
公交场站规划: 公交场站主要为停保场和首末站(包括换乘枢纽)。本次共规划停保场16处,总规模38.1公顷;重要交通枢纽28个,首末站36个,总规模39.3公顷。
辅助公交规划:辅助公交分为出租车、公共自行车、及分时租赁电动车。

近期行动方案BRT落地行动:一期为山东路-北京路-黄海一路,总长度大约18公里;二期为山东路-青岛路,总长度约7公里;三期为北京北路,总长度约为3.9公里。
公交提速行动:重点整治公交线路较多、客流量较大的线路,近期建设公交专用道总长度约49.1公里。
场站建设行动:近期日照市共规划43个公交场站,总规约为37.6公顷,在现有的公交场站的基础上形成11处公交停保场,枢纽与首末站为32个。
线网优化行动: 在BRT和日照客运西站投入使用的基础上进行线网调整,调整方式以对现状公交线路保留为本,适当调整,以增为主。
服务提升行动:加大发车频率;延长服务时间;提升公交车保有量,提升车型标准;提升乘坐舒适度。
旅游定制行动:近期旅游线路规划了10条旅游线路,其中4条旅游客运专线(长途客运形式),7条城市旅游客运公交线路。
